○壱岐市地域包括ケア人材確保支援事業補助金交付要綱
平成30年4月1日
告示第84号
(目的)
第1条 この告示は、奨学金の貸与を受け修学した者が、壱岐市が指定する資格を取得し、卒業後に壱岐市に居住し、かつ、就労した場合において、その者が借り入れた奨学金の返還金額及び家賃等の一部について、予算の範囲内で壱岐市地域包括ケア人材確保支援事業補助金(以下「補助金」という。)を交付することにより、地域包括ケアシステムの推進に必要となる医療及び福祉に係る人材の確保と定住促進を図ることを目的とする。
(対象となる奨学金)
第2条 補助金の交付の対象となる奨学金は、次の各号のいずれかに該当するものとする。
(1) 独立行政法人日本学生支援機構奨学金
(2) 壱岐市奨学金
(3) 前2号に掲げるもののほか、市長が認める奨学金
(補助対象者)
第3条 補助金の交付の対象となる者(以下「補助対象者」という。)は、次の各号のいずれにも該当するものとする。
(1) 壱岐市に住所を有し、補助金の交付を申請する年度の末日まで継続して居住する者
(2) 学校教育法(昭和22年法律第26号)に規定する大学、短期大学又は専修学校専門課程に進学し、在学している期間に前条各号に規定する奨学金の貸与を受けた者又は市内に所在する借家、アパート等(勤務する事業所の社宅及び社員寮を除く。)に居住する者
(3) 看護師、助産師、保健師、薬剤師、理学療法士、作業療法士、言語聴覚士、社会福祉士、介護福祉士、精神保健福祉士又は歯科衛生士の資格を有する者
(4) 平成30年4月1日以降に、壱岐市内に事業所を有する事業主に正規雇用され、壱岐市内の事業所(以下「市内事業所」という。)において前号に掲げる資格に基づく業務に従事する者で、補助金の交付を申請する年度の末日まで継続して当該市内事業所に勤務する者(国及び地方公共団体の職員を除く。)
(5) 月賦、半年賦若しくは年賦により奨学金の返還を行っている者又は補助金の交付を申請する年度内に月賦、半年賦若しくは年賦により奨学金の返還を開始する者又は家賃等を支払っている者
(6) 奨学金の返還や家賃等に滞納がない者
(7) すべての市税等に滞納がない者
(8) 壱岐市暴力団排除条例(平成24年壱岐市条例第29号)第2条第2号に規定する暴力団員等でない者
(補助金の種類)
第4条 補助金の種類は、次のとおりとする。
(1) 奨学金返還補助金
(2) 家賃等補助金
(補助金の額等)
第5条 奨学金返還補助金は、補助金の交付を申請する年度内に返還すべき奨学金の返還金の額(以下「返還金額」という。)とし、年額20万円を限度とする。ただし、補助金の交付を申請する年度において壱岐市に居住した期間又は市内事業所等において就労した期間が1年に満たない場合は、返還金額を居住月数又は就労月数のうちいずれかの短い方の月数(1月に満たない月は切り捨てるものとする。)で按分した額(1円未満の端数があるときは、その端数を切り捨てた額)を補助対象の返還金額とする。
2 繰上返還等による奨学金の返還額は、前項に規定する返還金額に含めないものとする。
3 家賃等補助金は、支払った家賃等から他の補助制度、及び住宅手当等を差し引いた額の2分の1とし、1人当たり月額20,000円を上限とする。ただし、算出した1月当たりの補助金の額に1,000円未満の端数が生じたときは、これを切り捨てるものとする。
4 補助金の交付対象となる期間は、補助金の交付を開始する月から起算して、次に掲げる期間とする。
(1) 奨学金返還補助金 3年間
(2) 家賃等補助金 2年間
(交付申請)
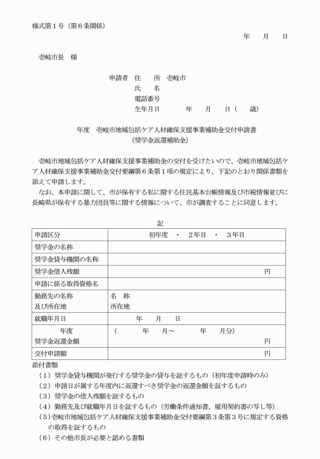
第6条 奨学金返還補助金の交付を受けようとする者は、壱岐市地域包括ケア人材確保支援事業補助金交付申請書(奨学金返還補助金)(様式第1号)に関係書類を添えて、市長に提出しなければならない。この場合において、当該申請書の提出は、毎年4月に行うものとする。ただし、初めて補助金の交付を申請する場合に限り、当該年の10月に行うことができるものとする。
2 家賃等補助金の交付を受けようとする者は、壱岐市地域包括ケア人材確保支援事業補助金交付申請書(家賃等補助金)(様式第2号)に関係書類を添えて、市長に提出しなければならない。この場合において、当該申請書の提出は、前期分(交付を受けようとする年度の4月分から9月分までの期間をいう。)の家賃等を4月に行い、後期分(交付を受けようとする年度の10月分から3月分までの期間をいう。)の家賃等を10月に行うものとする。
2 前条の規定による申請の取下げがあったときは、当該申請に係る補助金の交付の決定はなかったものとみなす。
(1) 市外へ転出したとき。
(2) 市内事業所を退職したとき。
(3) 市外の事業所に勤務することとなったとき。
(実績報告)
第10条 奨学金返還補助金の交付決定者は、補助金の交付決定を受けた年度内に返還すべき奨学金を全て返還したときは、当該年度の翌年度の4月20日までに、壱岐市地域包括ケア人材確保支援事業補助金実績報告書(奨学金返還補助金)(様式第6号)に次に掲げる書類を添えて、市長に提出しなければならない。
(1) 奨学金の返還の事実を証するもの
(2) 在職証明書(様式第7号)
(3) 前2号に掲げるもののほか、市長が必要と認める書類
2 交付決定者は、家賃等補助金について、補助金の交付決定を受けた期間に支払うべき家賃等を支払ったときは、当該期間の末月の翌月末日までに、壱岐市地域包括ケア人材確保支援事業補助金請求書(家賃等補助金)(様式第10号)に関係書類を添えて、市長に提出しなければならない。
3 市長は、前2項の規定による請求を受けたときは、速やかに補助金を交付するものとする。
(交付決定の取消し)
第13条 市長は、交付決定者が虚偽の申請その他不正な手段により補助金の交付決定を受け、又は補助金の交付を受けたことが判明したときは、補助金の交付決定の全部又は一部を取り消すことができる。
(補助金の返還)
第14条 市長は、前条の規定により補助金の交付決定を取り消した場合であって、当該取消しに係る部分について既に補助金を交付しているときは、交付決定者に補助金の返還を命ずることができる。
(その他)
第15条 この告示に定めるもののほか、補助金の交付に関して必要な事項は、市長が別に定める。
附則
この告示は、平成30年4月1日から施行する。
附則(令和4年4月1日告示第119号)
この告示は、令和4年4月1日から施行する。
附則(令和5年4月1日告示第64号)
この告示は、令和5年4月1日から施行する。









